Preparing the Fire Service for Terrorism
Osama Bin Laden is dead and the 10th anniversary of 9/11 is this month. The death of Bin Laden will not end the terrorist threat, and in the short term may actually increase it. The frontline duties at home in the war on terrorism are still one of the responsibilities of America’s fire services. Communities have been attacked and/or threatened and hundreds of emergency personnel have been injured and murdered in this war.
Numerous guidelines have been produced at all levels of government concerning preparation, protection and recovery from terrorism, but how to make that coordinate with and work in the day-to-day operations of the fire service has been largely left to the services themselves. Today, 10 years after 9/11, there is little in the experience, organization, structure, training and response patterns of firefighters that prepare them for this role in counterterrorism. Even after the disasters of 9/11, not all emergency agencies have absorbed the lessons of that day. They have not all evaluated the work of their operational procedures to create response patterns that specifically address this changed and highly lethal counterterrorist operational environment.
Developing these operational changes requires a series of steps that need to be taken at the individual community and departmental levels in order for the fire service to adapt to the threat of terrorism. Failure to change can result in a lack of efficiency, loss of effectiveness, duplication of effort, unnecessary expenditure of funds and resources, loss of public confidence, increased danger to personnel and the loss of life and property.
Correcting this condition can be addressed through a process that modifies a department’s organization, planning, leadership, functioning, training and response patterns into one that understands the nature of the threat environment and the fact that the department is involved with war-fighting.
A Form of War
Terrorism is often referred to as “asymmetrical” warfare, meaning the terrorists’ forces, means and capabilities are dramatically out of balance with that of their enemy. Terrorists compensate by selecting targets and using tactics and weapons that give them an impact in excess of their size and resources.
Like armies, fire departments today are in a changed, terrorist (crisis) threat environment, but they often respond in traditional (routine) ways. Past wars have many examples of armies continuing to use traditional fighting methods in spite of new threats and weapons.
At the Civil War battle of Fredericksburg, Union commanders sent 15 attacks against a defended Confederate position. Each attempt was decimated (a crisis), but they kept repeating the (routine) tactic, which was the accepted response they had been trained in. Their failure was in thinking it impossible to change methods or to realize and adapt to the changed threat environment. In World War 1, the heavy loss of life in trench battles (a crisis) was changed by the introduction of the tank (a new response). If you consider conventional war as having routine conditions, and terrorism as having crisis conditions, these examples show the difference between routine and crisis preparation, thinking, recognition and response. To create better response patterns, fire departments must understand the nature of the terrorist threat and risk they face generally and to the responding firefighters specifically. This is done through a risk-assessment process. After an assessment, other efforts should review security, resources, crisis leadership, training and planning.
The Terrorist Environment
Firefighters responding from their firehouses are in danger even before getting to the scene of a terror attack. For example, there have been more than 10,000 attacks on responders worldwide since 1970, including Mumbai, India, where the terrorists attacked responders while they were enroute from their headquarters, killing several of them. They never made it to the scene of the main terror target. The commanding chief of the Anti-Terrorist Squad was killed in this way, causing confusion and delay among his forces.
Al-Qaeda sent Dhiren Barot to New York six months before the 9/11 attack to conduct target surveillances, including a firehouse near the World Trade Center. Barot’s filming of a fire station as a target itself and/or as part of a wider attack is a clear indication that terrorists understand the high target value of first-responder personnel, units and locations. However, terrorists targeting and attacking fire services and other resources – as prime objectives themselves – are not part of the operations and response planning of most departments. Such occurrences are foreseeable and emergency services should consider it in their planning.
Most firefighters assume that the secondary attack, designed to kill responders, will occur only at the scene of the call. The Mumbai attack and the 10,000 others have shown that responders can be attacked at the scene, enroute to the call or at their stations.
The initial call for the attempted car bombing of Times Square in 2010 was for a car fire. Due to their counterterrorism awareness, members of the FDNY assessed the situation and realized it was not routine, but potentially a vehicle-borne improvised explosive device (VBIED) crisis and took appropriate action. The FDNY receives training for terrorism events; however, routine training and operations nationwide are frequently insufficient to recognize these crisis-type situations and new plans must be created to address them.
All firefighters have talked about the “what-if” potential for attacks on locations in their districts and realized that schools, hospitals and shopping centers may all be targets, but not all realize that the power grids, pipelines, water systems and rail lines that are parts of systems or networks that pass through their response area can also be targeted as a prelude to an attack on another distant location. Additionally, the use of explosives, chemical and radiological weapons and directly attacking firefighter locations and personnel to ensure the success of wider attacks present a circumstance for which departments are also frequently not prepared.
Risk Assessment
To develop response action plans for terrorism, firefighters must convert knowledge of threats into knowledge of risk. There can be many threats, but if you’re not vulnerable to a particular threat or would not suffer consequences from it, then there is no risk from that threat. A risk assessment calculates both the threats and risks so a department can develop response operations that address both. Without this, firefighters will be merely guessing about their actual terrorist-vulnerability condition.
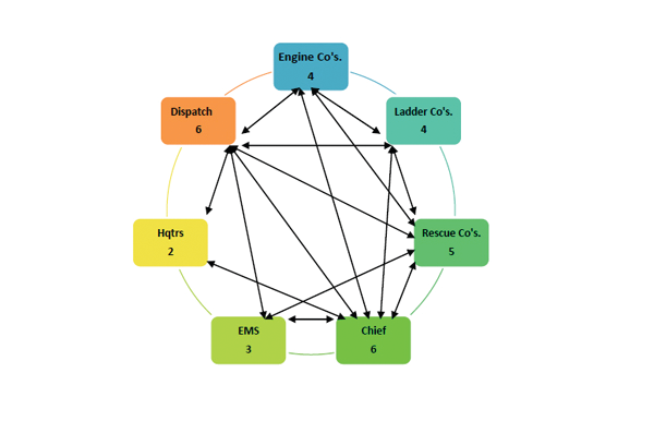
A risk assessment is not an operational procedure itself, but an analysis from which operations are developed. It analyzes the types of threats and weapons used by terrorists, lists the priority critical elements of the department (see diagram the on the facing page), determines how vulnerable the department assets are to each threat, judges departmental capability to respond and recover, measures the consequence of an attack and compares the resulting risks between department assets. Some assessments also determine what needs to be done to lower risk exposure.
Threats & Risks
The following is an example of seven steps of a threat-and-risk assessment:
1. The threat component permits a department to identify the types of terrorist weapons it needs to consider and protect against and the means by which each of those weapons can be used against them.
2. The criticality element rates the relative importance of each department asset in accomplishing the mission. Establishing this priority indicates which assets require the most protection from the terrorists’ attack methods.
3. Vulnerability evaluates the amount of security a department asset has as compared to the possibility of a successful attack upon it.
4. The response and recovery element measures the department capability to respond and recover from each type of attack on itself.
5. The impact (or consequence) measures the amount of capability an asset would lose in a successful attack.
6. The risk component gives a prioritized rank to each asset and attack type. Each asset is compared to every other identified asset to demonstrate the relative risk between them.
7. The needs component reviews various security and recovery solutions to reduce the level of risk faced from a terrorist event.
Lessons to Be Learned
1. Firefighters are participating in a counterterrorist war.
2. Responders worldwide have been directly targeted by terrorists in multiple ways to increase the impact of an attack either locally or at a distance.
3. Most fire departments have not made the response pattern changes needed for routine to crisis-type conditions found in terrorist events.
4. To create counterterrorist response patterns both the threats and the risks presented by terrorist tactics and weapons must be understood by a department.
5. A risk-assessment process that examines a department’s critical assets and identifies the threats and risks in ranked order is the first step in developing counterterrorism responses and security.
